大批项目来了!国务院接批复广东、山东、江西等20多省《国土空间规划》(上)
江西
近日,又一省正式印文。
《江西省国土空间规划(2021-2035年)》已于2023年9月15日经国务院批复同意。
2024年1月11日,江西省人民政府正式印发《江西省国土空间规划(2021-2035年)》。
规划范围包括省域行政辖区内全部国土空间。规划基期年为2020年,规划期限为2021年至2035年,远景展望至2050年。
● 江西省未来建设方向
1、立体化综合交通网络
2、铁路、公路、机场体系布局:

加快纵向“京津冀—粤港澳”主轴贯通,推进京港台高铁昌九段建设,谋划咸修吉(井)铁路布局。推动横向“长三角—成渝”主轴和沪昆通道扩容提质,共建赣鄂湘长江高等级航道,规划布局常岳昌高铁、武咸昌高铁、长沙至南昌(九江)铁路,构建南昌—武汉、南昌—长沙之间复合交通走廊。积极融入“长三角—粤港澳”主轴,战略性布局“浙赣粤”通道,规划预留景鹰瑞铁路、赣广高铁、赣龙厦高铁通道,实现江西全面融入粤港澳大湾区、长三角城市群3小时交通圈。提升福银、厦蓉通道服务水平,加快推进昌厦(福)高铁、赣龙厦高铁规划实施。加强与东部沿海港口的疏港通道衔接组织,推进赣粤运河前期论证,开展浙赣运河前期研究,构建陆海直达低成本物流大通道。

以鄱阳湖平原等5个农业生产集中区为重点,实施大坳、梅江、平江等大型灌区建设,推进吉泰盆地等大型灌区前期工作,推动赣抚平原、袁惠渠、潦河等18处大型灌区续建配套与现代化改造,继续开展万长、白鹿等一批中型灌区续建配套与节水改造。
持续提高非化石能源消费比重,落实国家碳达峰目标。加强支持水能、光伏、风电、生物质能、地热能等可再生能源项目建设,推动奉新等一批抽水蓄能电站项目建设,以光电建筑一体化、农光互补等综合利用电站为重点发展光伏发电,以高山风场为重点发展风电。推动瑞金电厂二期、丰城电厂三期、信丰电厂、新余电厂二期、神华九江二期、上高电厂、上饶电厂等支撑电源项目建设投产工作。按照国家统筹安排,做好彭泽等核电站厂址保护。规范风力发电、光伏发电、地热能源项目开发建设管理,落实耕地和永久基本农田、生态保护红线用途管制要求,做好选址论证,降低生态环境影响。
规划建设南昌—武汉等纳入国家规划的特高压输电工程。加快推进江西第二回直流输电通道纳规建设,形成与国家大型能源基地互联互通、华中各省融合互济的特高压骨干网架。预留保障各电压等级的变电站站址用地和输电通道空间。近期加快建设南昌—武汉特高压工程及吉安东、高安、信玉、赣州东、云峰、鹰潭、抚州、信州、马回岭等500千伏输变电工程。
完善成品油管道运输工程及配套设施,推进樟树—萍乡、赣州—龙南、赣州—瑞金成品油管道建设,进一步优化省内成品油管网布局。推进铁路、公路、港口等重大煤炭运输通道建设,根据省内煤电企业分布、浩吉铁路及长江水运条件,布局一批煤炭储备项目。支持推进川气东送二线皖赣支干线等国家管网工程、省级天然气管网和互联互通工程建设,依托国家管网构建多节点、多环型双向输气模式,稳妥推进“县县通气”目标实现。完善天然气储配设施布局,重点推进湖口液化天然气(LNG)储配项目二期工程建设,有序推进樟树盐穴地下储气库等天然气储备设施规划建设。
● 都市圈
规划以南昌市为核心的“一环七射两联通”城际铁路网。优先利用昌九城际铁路、昌福铁路、沪昆高铁、昌赣高铁、昌景黄高铁开行城际列车。规划预留以南昌市区为中心,放射布局的市域(郊)铁路通道。
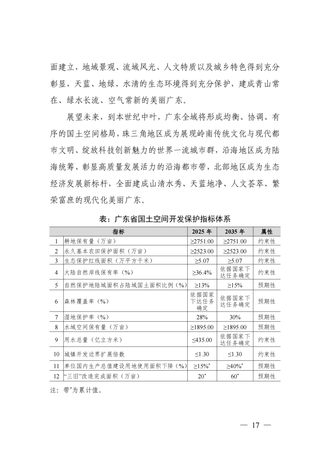
广东省

《广东省国土空间规划(2021—2035年)》已经国务院批复同意。
1月16日,广东省人民政府正式印发《广东省国土空间规划(2021—2035年)》。《规划》对全省国土空间开发保护作出总体安排,是一定时期内省域国土空间保护、开发、利用、修复的政策和总纲,是编制省级相关专项规划的基础和市县等下位国土空间规划的基本依据。
《规划》范围涵盖广东陆域行政管辖范围及省管辖海域范围。
● 未来建设方向
1.沿海通道:自福建进入广东,经潮州、汕头、揭阳、汕尾、惠州、深圳、东莞、广州、中山、江门、珠海、阳江、茂名、湛江,至广西。
2.沪广-西江通道:自福建进入广东,经梅州、河源、广州、佛山、肇庆、云浮,至广西。
1.京港澳通道:自湖南进入广东,经韶关、清远、广州、东莞、深圳、佛山、江门、中山、珠海,至香港、澳门。
2.京深港通道:自江西进入广东,经河源、惠州、东莞、深圳,至香港、澳门。
3.粤贵川通道:起自粤港澳大湾区,经珠海、中山、江门、广州、佛山、肇庆,至广西,连接成都。
4.粤湘渝通道:起自粤港澳大湾区,经珠海、中山、江门、广州、佛山、清远,至湖南,连接重庆。
5.二湛通道:自广西进入广东,经湛江,连接海南自由贸易港。
6.粤东北上通道:起自汕潮揭地区,经汕头、潮州、揭阳、梅州,至江西。
1.汕尾北上通道:经汕尾、河源。
依托东江、西江、北江、韩江、鉴江等主要河流,加快建设珠江三角洲水资源配置工程、环北部湾广东水资源配置工程、粤东水资源优化配置工程,推进珠中江水资源一体化配置工程等项目前期论证,与东深供水工程一起,构建“五纵五横”水资源配置骨干网。持续推进韩江榕江练江水系连通工程、广州市北江引水工程(水源工程)、潮州市引韩济饶供水工程、韶关市南水水库供水工程、深汕合作区引水工程、东江流域水安全保障提升工程、深圳东江取水口上移工程、澳门珠海水资源保障工程、高州水库灌区续建配套与现代化改造工程、粤东灌区等项目建设,加强湛江雷州半岛、韶关南雄盆地等新建大型灌区前期论证等项目建设。
推进深汕特别合作区明溪水库、河源市九潭水库、肇庆市西江大湾水库、阳江市龙门水库等大型水库建设。
2.防洪提升工程
加快实施韩江高陂水利枢纽、西江干流治理、潖江蓄滞洪区、思贤滘与天河南华生态控导工程等流域防洪骨干工程建设。大力推进纳入国家规划的集雨面积超过3000平方千米的江河主要支流治理及独流入海河流治理项目建设任务。
推进大湾区堤防巩固提升工程、东江干流治理工程、韩江干流治理工程、北江干流治理工程、鉴江干流治理工程等大江大河治理工程建设,实施生态海堤建设工程,推进雷州半岛海堤加固工程、惠州市白花河防洪排涝治理工程、漠阳江出海口综合整治工程等区域防洪排涝工程。
推动惠州、陆丰、廉江、岭澳、台山核电项目及配套送出线路工程建设,加快湛江、阳江、江门、珠海、惠州、汕尾、汕头、揭阳、潮州等市海上风电场开发及配套送出线路工程建设,建设粤东和粤西千万千瓦级海上风电基地。
加快陆丰甲湖湾电厂3、4号,华润电力海丰电厂3、4号机组,国粤韶关综合利用发电扩建项目,华能海门电厂5、6号机组,茂名博贺电厂3、4号机组,粤电惠来电厂5、6号机组,国能清远电厂二期,华厦阳西电厂二期7、8号机组,湛江京信东海岛电厂二期等纳入国家电力发展规划的支撑性调节性兜底保障清洁煤电项目及配套送出线路工程建设。
2.输变电工程
建设广州傍海(番南)、广州南洲(海珠)、深圳中部、深圳皇岗、深圳前海、深圳大空港、佛山雄伟、云浮云城、阳江高新、东莞滨海(沙角)、肇庆德庆、韶关始兴、韶关乐昌等500千伏输变电工程。实施珠西南外环配套线路工程、粤西网架优化工程(二期)、五邑-雄伟、穗东水乡线路改造、狮洋-沙角电厂线路增容改造、楚庭第二电源通道500千伏线路工程、珠西南点对网送电通道改造、深汕至现代(皇岗)线路工程、穗东换流站网架完善工程、500千伏茂名至德庆线路工程、500千伏德庆至西江线路工程、粤东送深点对网通道线路。推进藏东南至粤港澳大湾区直流工程及配套受端深圳、广州、东莞、佛山落点交流配套输变电工程。
3.油气接收存储及管网建设工程
建设茂名、惠州、揭阳、湛江等原油加工和储备基地。
推动珠海国能煤炭储运中心、湛江港、阳江港、国能台山电厂等码头泊位及燃煤电厂储煤设施建设。
“两极”即支持汕头、湛江建设省域副中心城市,支撑汕潮揭同城化和湛茂一体化发展,提升沿海经济带东西两翼发展能级,与珠三角沿海地区共同打造世界级沿海经济带。
-
引导重点发展平台、科技创新节点沿重要交通廊道集中布局,强化轴带支撑作用。
-
完善高快速交通网络建设,支持各功能节点差异化发展,促进跨界地区空间协调布局,强化都市圈核心区、都会区、外围地区的联动,形成组团式、多中心、网络化的空间格局。
强化广深“双城”联动的核心引擎功能。
-
推动广州、深圳立足“双区”建设全局谋划国土空间布局,共建具有全球影响力的大湾区“双子城”,放大核心引擎的辐射带动和示范效应。
-
以高速铁路、城际轨道、高速公路为依托,强化广州、深圳两市核心区之间的直联直通,以城际地铁、市域快线等中距离大运量轨道交通加强核心区与广深发展轴带上各功能节点之间互联互通。
-
支持两市协同布局重大科技基础设施,联合实施战略性新兴产业重大工程,共同推动大湾区建成更高水平的高质量发展动力源。
集中资源打造“黄金内湾”。
-
统筹推进环珠江口轨道交通、高速公路和珠江口东西两岸跨江跨海通道布局建设,促进相邻城市轨道系统“多网融合”,形成环珠江口多层次的同城化交通廊道网络。
建设协同一体的都市圈。
-
支持建设广州强核心簇群式都市圈,强化广州作为国家中心城市和综合性门户城市的带动作用,加快推进广佛全域同城化、广清一体化建设,加强广州与肇庆、云浮、韶关等周边城市协同发展。
-
支持建设多中心网络化的深圳都市圈,强化深圳作为科创中心的引领作用,加强深莞惠跨界协同,强化深圳对汕尾、河源等周边城市的辐射带动。
深化高水平对外开放,畅通支撑“双循环”的陆海大通道,加强区域协调联动发展,促进“一核一带一区”协调发展,推动构建新发展格局,全力打造国内国际双循环的战略支点。
构建高水平对外开放新格局
加强与“一带一路”沿线国家和地区互联互通。
-
建设面向东南亚、欧洲、远东地区的国际陆路大通道,加快推进川贵广-港澳-南亚国际物流大通道、广州国际港公铁联运枢纽、广州东部公铁联运枢纽(广州国际物流产业枢纽)、深圳商贸服务型国家物流枢纽、东莞(石龙)铁路国际物流基地、东莞常平铁路进出口货物装卸点建设,支持湛江参与共建西部陆海新通道,强化海铁联运效能,提升中欧班列运营水平。
-
积极参与“21世纪海上丝绸之路”港口网络体系建设,以铁水联运、江海联运、江海直达等为重点,构建立足粤港澳、辐射亚太、面向全球的水上物流大通道。
推动建设一批高水平对外开放平台。
-
强化资源要素支撑,积极推进横琴粤澳深度合作区、前海深港现代服务业合作区、南沙粤港澳重大合作平台建设,打造高水平对外开放门户枢纽。
-
加强对广东自贸试验区的空间保障,积极争取自贸试验区扩区。
-
大力发展特色合作平台,加快汕头华侨经济文化合作试验区和广州穗港智造合作区、佛山顺德粤港澳协同发展合作区、惠州潼湖生态智慧区、江门大广海湾经济区,以及东莞、中山、肇庆等地高水平对外开放平台的建设。
打造一批国际科创产业合作高地。
-
高水平建设国际合作产业园,重点推进中新(广州)知识城、广州国际生物岛、佛山中德工业服务区、广东(湛江)奋勇东盟产业园、中以(东莞)国际科技合作产业园、中以(汕头)科技创新合作区、中德(中山)生物医药产业园、中韩(惠州)产业园、中欧(江门)中小企业国际合作区建设,加强与日本、韩国、新加坡、欧洲、美国等国家和地区的经贸合作。
-
加强科技创新合作,推进与“一带一路”沿线国家和地区共建创新孵化中心、联合实验室或技术转移中心。
搭建“读懂中国”的人文交流平台。
-
规划建设具有国际先进水平的重大文体设施,推进会议会展场馆及配套设施建设和提升改造,为各类国际交流活动和重大赛事场馆建设做好空间预留和保障。
促进区域协调联动发展
-
着眼畅通产业循环、市场循环、经济社会循环,完善东联闽浙沿海城市群、西接北部湾城市群、北通长江中游城市群、南衔海南自由贸易港的省际交通网络,强化与国家重要城市群间的多通道布局,拓展与京津冀、长三角、成渝地区等重要城市群及国内重要节点城市、物流枢纽的联系,保障南部海洋经济圈与内陆腹地交通网络提升能级的用地用海需求,构建深度融合、协同共享的区域发展格局,提升广东在国内国际双循环中的战略支点作用。
共同推动珠江流域生态保护与高质量发展。
-
加强产业合作,加快珠江-西江经济带、粤桂黔滇川高铁经济带等建设,推进粤桂合作特别试验区、“两湾”产业融合发展先行试验区(广西玉林)等省际平台建设,支持沿海地区产业有序转移,促进产业组团式承接和集群式发展。
-
加快建设干支衔接、区域成网、江海贯通的珠江黄金水道,推动珠江水运安全高效发展。
加强与海南自由贸易港合作。
-
发挥湛江作为粤港澳大湾区和海南自由贸易港两大国家战略重要连接点和支撑点作用,支持湛江、茂名积极参与和对接海南自由贸易港建设,打造粤港澳大湾区与海南自由贸易港的战略联动走廊。
-
加快推进琼州海峡港航一体化,支持湛江联动海南建设先进制造业基地,携手共建琼州海峡经济合作区。
推动与北部湾城市群协同发展。
-
支持湛江、茂名、阳江参与北部湾城市群建设,促进基础设施共建、资源整合和产业协调发展。
-
推动湛江-北海粤桂北部湾经济合作区、粤琼(徐闻)特别合作区等建设。
-
加强与广西壮族自治区的交通联系,推进南宁-湛江、贺州-连山、韶关-贺州、博白-高州、昭平-广宁、北流-化州、玉林-信宜等跨省高速公路和南宁-玉林-深圳、柳州-梧州-广州、合浦-湛江、岑溪-罗定、岑溪-茂名等跨省铁路项目建设。
-
充分发挥湛江作为陆海联动发展重要节点城市和西部陆海新通道重要枢纽的作用,完善“北拓南联”通道网络,带动粤西地区全面对接西部陆海新通道建设。
促进粤闽浙沿海城市群联动发展。
-
充分发挥汕头作为粤港澳大湾区和粤闽浙沿海城市群重要连接点作用,支持汕潮揭和梅州积极参与粤闽浙沿海城市群建设,合作发展海洋经济,共建海洋经济示范区。
-
依托厦深铁路及沿海高铁,推动汕潮揭地区与深圳、厦门及沿线沿海城市产业资源的梯次布局和高效配置,支持汕头加快建设区域创新中心,充分利用深圳、厦门科技创新资源和优势,引领带动粤东地区协同发展。
-
加快推进漳汕铁路规划建设,促进基础设施互联互通。提升闽粤经济合作区产业合作水平,推动重大项目优先落地,促进省际合作和区域联动发展。
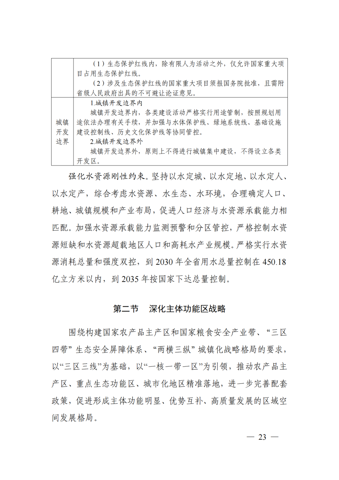
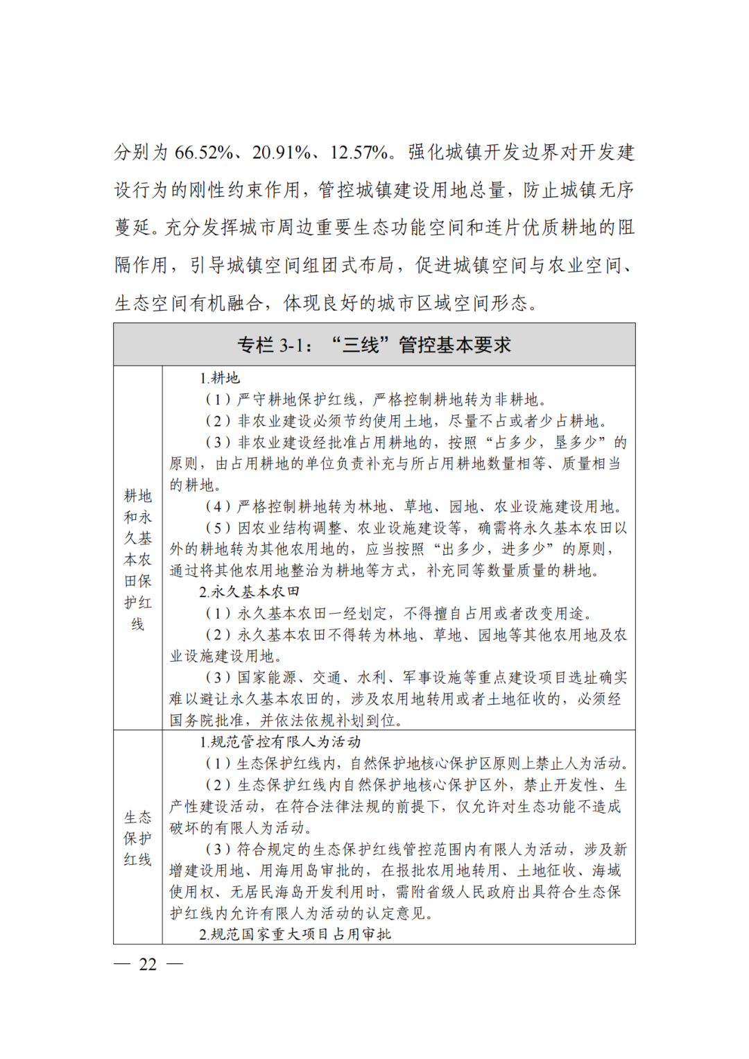
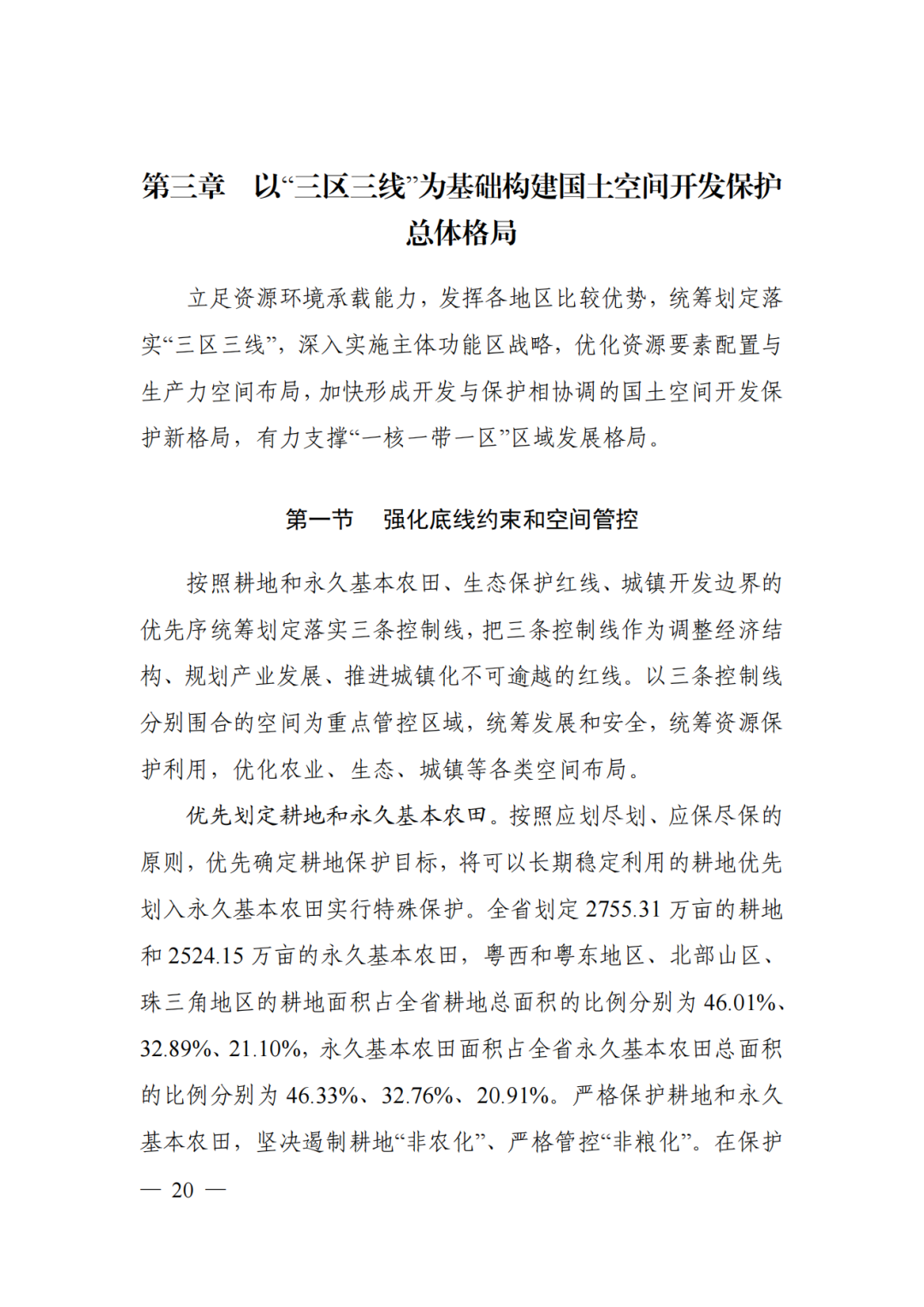
推动“一核一带一区”协调发展
-
进一步发挥珠三角核心区辐射作用和示范效应,推动广州、深圳与汕头、湛江深度协作,形成“双核+双副中心”动力机制,构建形成以珠三角城市群为引领,城市群和都市圈融合发展,带动全省城乡互补、深度融合的空间格局。
-
充分发挥汕尾、阳江的战略支点功能,推动东西两翼与珠三角沿海地区产业衔接联动、城市“串珠成链”,整合沿海地区港口物流、临港工业等资源,实现沿海地区优势互补、分工协作。
-
促进革命老区、民族地区、资源型地区和老工业城市等加快振兴发展,支持梅州建设赣闽粤原中央苏区对接融入粤港澳大湾区振兴发展先行区。
加强“一核一带一区”交通联系。
-
强化沿海经济带大通道大枢纽建设,重点加强珠江口跨江通道及沿海地区高快速铁路建设,完善北部生态发展区至沿海经济带运输通道布局,保障粤东、粤西、粤北与珠三角陆路2小时通达,粤东、粤西、粤北之间陆路3小时通达,支撑“一核一带一区”多向对流发展,增强珠三角核心区对全省的辐射带动作用。
-
进一步谋划北部生态发展区东西向高快速铁路通道布局,补齐北部地区横向交通联络的短板,完善各市重点功能区的快速交通网络建设,顺畅东西两翼和北部生态发展区城际、市域、农村道路微循环,实现相邻城市1小时互相通达主城区。
搭建产业协作和要素对流平台。
-
鼓励珠三角与东西两翼、北部生态发展区合作共建产业平台,重点支持韶关国家产业转型升级示范区、河源深河产业共建示范区、梅州梅兴华丰产业集聚带、云浮氢能和金属智造产业基地、汕尾陆丰沿海新型能源和装备制造产业带等平台建设。
-
推动东西两翼企业在珠三角设置总部与研发中心,实现“逆向孵化”“逆向创新”。
加强国内国际双循环的基础保障
-
围绕产业空间布局,推进综合交通枢纽和国家物流枢纽、国家骨干冷链物流基地及相关集疏运网络建设,构建“通道+枢纽+网络”的现代物流运行体系。
-
支持县域商贸物流基础设施建设和改造升级,畅通区域间、城乡间流通网络,促进高效通达国内国际市场。
原文如下:
广东省人民政府关于印发广东省国土空间
规划(2021—2035年)的通知
粤府〔2023〕105号
各地级以上市人民政府,省政府各部门、各直属机构:
《广东省国土空间规划(2021—2035年)》已经国务院批复同意,现印发给你们,请认真组织实施。实施过程中遇到的问题,请径向省自然资源厅反映。
广东省人民政府
2023年12月26日
(此文有删减)
附件
广东省国土空间规划(2021-2035年)共114页
▲上下滑动查看全文
山东
《山东省国土空间规划(2021—2035年)》已经国务院批复同意。
1月8日,山东省人民政府正式发布关于印发《山东省国土空间规划(2021—2035年)》的通知。
构建综合立体交通网主骨架。贯彻落实《国家综合立体交通网规划纲要》,加快交通强国山东示范区建设,统筹融合铁路、公路、水路、航空等交通基础设施网络。
1.鲁北通道,起自东营,经滨州、济南,至德州,横贯全省北部,是环渤海地区重要通道。
2.济青通道,起自青岛,经潍坊、淄博、济南,至聊城,是国家京藏走廊青岛、济南、石家庄、太原、银川、西宁、拉萨路径的组成部分,横贯全省中部,东向对接21世纪海上丝绸之路,西向连通华北地区,并延伸至西部腹地,是全省经济社会发展的主轴。
3.鲁中通道,起自青岛,经潍坊、淄博、济南、泰安,至聊城,是全省连接中原经济区的重要通道,是晋中、西北地区重要的出海通道。
4.鲁南通道,起自日照,经临沂、枣庄、济宁,至菏泽,横贯全省南部,对外连接淮河生态经济带和中原经济区,是连通黄河流域和沿海港口的重要通道。“
1.沿海通道,起自滨州,经东营、潍坊、烟台、威海、青岛,至日照,是国家京哈走廊沈阳经大连至青岛支线、京津冀-长三角主轴天津港、上海港沿海海上路径的组成部分,串联海洋强省建设主阵地,是连接京津冀、长三角和东北地区的重要通道。
2.京沪辅助通道,起自滨州,经东营、潍坊、日照,至临沂,是国家京津冀-长三角主轴北京、天津、潍坊、淮安、上海路径的组成部分,是全省北连京津冀、南通长三角的重要通道。
3.滨临通道,起自滨州,经淄博、莱芜,至临沂,纵贯全省中部,对外连接京津冀和长三角地区,是华北、华东沿海地区南北纵向的重要通道。
4.京沪通道,起自德州,经济南、泰安、济宁,至枣庄,是国家京津冀-长三角主轴北京、天津、沧州、济南、蚌埠、上海路径的组成部分,纵贯全省中西部,是与京津冀、长三角连通的主要通道。
5.京九通道,起自德州,经聊城、济宁,至菏泽,是国家京津冀-粤港澳主轴北京、雄安、衡水、阜阳、九江、赣州、香港(澳门)路径的组成部分,纵贯全省西部,连接京津冀和粤港澳大湾区,是全省西部地区连通南北的重要通道。
沿黄达海通道,起自东营,经滨州、淄博、济南、德州、聊城、泰安、济宁,至菏泽,连通中原城市群,是黄河流域生态保护和高质量发展的重要支撑。
纵一:青荣城际铁路、青盐铁路、渤海海峡跨海通道、莱阳至蓬莱铁路
纵二:青岛至平度至莱州铁路、青岛至日照至盐城高铁
纵三:京沪高铁辅助通道天津至潍坊段、潍坊至宿迁段、日照至京沪高铁辅助通道
纵四:滨州(东营)至淄博至莱芜至临沂铁路、临沂至连云港铁路、淄博至东营铁路、济南至莱芜高铁
纵五:石济客专、济枣高铁、枣庄至新沂(徐州)铁路、济南至京沪高铁辅助通道联络线济南至商河段
纵六:京沪高铁、德州至沧州铁路、京沪新技术展望铁路
纵七:济南至济宁铁路、济宁至徐州铁路、梁山至济宁至商丘(徐州)铁路
纵八:京雄商高铁山东段、德州至聊城铁路
横一:潍烟高铁、德州至商河铁路、济南至京沪高铁辅助通道联络线商河至滨州段
横二:济青高铁、济郑高铁山东段、潍莱高铁、莱西至荣成铁路、莱荣高铁海阳-烟台方向联络线、黄台联络线
横三:胶济客专、济南(长清)至邢台铁路
横四:青岛至京沪辅助通道至莱芜至泰安至聊城铁路、聊城至邯郸铁路
横五:鲁南高铁日照至临沂至曲阜段、曲阜至菏泽至兰考段、菏泽至新乡铁路
八横:威海-德州、青岛-武城、青岛-夏津、威海-曹县、青岛-聊城、董家口-梁山、日照-兰考、日照-东明十一射:济南-东营、济南-高青、济南-潍坊、济南-泰安、济南-微山、济南-鱼台、济南-曹县、济南-阳谷、济南-冠县、济南-临清、济南-宁津
联络线:牟平-莱州、烟台-海阳、蓬莱-海阳、龙口-青岛、莱州-青岛、滨州-东营-潍坊、济南绕城二环线、高唐-临清、临清-濮阳、沂源-莱芜、平邑-鄄城、蒙阴-邳州、泰安-新泰、濮阳-阳新、单县-曹县、菏泽-宝鸡、微山联络线、台儿庄联络线、桓台联络线等
机场连接线:青岛、日照等运输机场连接线
打造新亚欧大陆桥、中蒙俄、中尼印、中国-中南半岛、孟中印缅等5条陆路国际运输通道。
完善日韩、跨太平洋至美洲、经东南亚至大洋洲、经东南亚和南亚跨印度洋至欧洲和非洲、跨北冰洋的冰上丝绸之路等5条海上国际运输通道。
一纵:京杭运河航道(含与小清河连通航道)
两横:小清河航道、新万福河航道
徒骇河、黄河、漳卫新河(德州四女寺至大口河口段)、大清河、梁济运河、郓城新河、泉河航道、洙水河、老万福河、白马河航道
构建以青岛港国际枢纽海港为龙头,烟台港、日照港为两翼,威海港、滨州港、东营港、潍坊港为补充的山东半岛“三主四辅”现代化世界级港口群,打造东北亚国际航运枢纽。
优化港口功能,合理布局沿海港口集装箱、煤炭、原油、散粮、进口铁矿石、邮轮、液化天然气(LNG)、商品汽车、滚装、铝矾土等主要货类运输系统重要港址。
增强港口供给能力,加强新港区建设,加快老港区功能调整和升级改造。提升港口智慧绿色水平。
重点提升完善济南、青岛、烟台、临沂机场的枢纽功能,推进济南机场二期、胶东国际机场二期、烟台机场二期、临沂机场、日照机场、菏泽机场二期等扩建工程,实施潍坊、济宁、威海机场迁建。
有序推进聊城、枣庄、淄博、滨州等新机场建设,研究布局泰安机场,按照国家部署开展德州机场前期研究。
加快建设枢纽城市、枢纽港站,构建多层级、一体化综合交通枢纽系统,打造东北亚乃至“一带一路”的综合交通枢纽。
加快推进青岛国际性综合交通枢纽城市建设,努力培育济南国际性综合交通枢纽城市.
加快建设和培育烟台、潍坊、临沂、菏泽等全国性综合交通枢纽城市,积极建设10个地区性综合交通枢纽城市。
一轴三环:以黄河为主轴的引黄供水体系,依托南水北调、引黄济青、胶东调水、黄水东调等重大引调水工程,在淮河流域片、海河流域片、胶东半岛片形成三个环形调水格局,是全省水资源优化配置的主骨架。
七纵九横:沂河、沭河、梁济运河、泗河、潍河、弥河、大沽河等7条纵向骨干河道;漳卫河、马颊河、德惠新河、徒骇河、小清河、大汶河、洙赵新河、东鱼河、韩庄运河等9条横向骨干河道,是全省防洪排涝的主动脉。
重点水源:老岚、官路、太平、双堠、长会口、黄山等大型水库,洪源、白云、银麦等中小型水库,留格、平畅河、母猪河、黄垒河、傅疃河等地下水库。尼山、岩马、王屋、杨家横、杏林等大中型水库增容,砖舍拦河闸等河道拦蓄工程。
重大引调水:南水北调东线后续工程,沂沭河雨洪资源利用工程,南四湖水资源利用工程。
区域引调水工程:济南市东部四库连通、烟台市水系连通、威海市河库水系连通、临沂市中心城区水系连通、德州市水系连通、枣庄市两库四河水系连通、菏泽市水系连通及水资源综合开发利用等区域水网工程,黄河下游引黄涵闸改建工程。
重大调蓄工程:南四湖退圩还湖工程、东平湖清淤增容工程。
稳步推进鲁西国家煤炭基地建设,提升胜利油田、渤海油气资源勘探开发和清洁低碳生产水平,加强油气开发与新能源融合发展,推动省内能源资源增储稳产。
加快布局省外能源基地,积极参与海外资源采购。
统筹能源应急保障设施布局,围绕能源消费中心、铁路交通枢纽、主要中转港口建设一批煤炭、油气储备基地及配套物流储配园区。
深入推进能源革命。因地制宜综合利用海域、沿海滩涂地、废弃坑塘水面、采煤沉陷区等发展光伏发电,重点打造鲁西南采煤沉陷区及黄河故道、鲁北盐碱滩涂地等规模化风电光伏基地。
科学布局陆上风电,加快推进海上风电基地建设,推动“风光同场”海上清洁能源开发,打造千万千瓦级深远海海上风电基地。
在确保绝对安全的前提下在胶东半岛有序发展核电,做好核电建设与丁字湾等生态保护红线区域管控政策的衔接,推动自主先进核电堆型规模化发展,拓展供热、海水淡化等综合利用。
培育壮大氢能产业,推进可再生能源制氢和低谷电力制氢试点示范。推动抽水蓄能电站建设,加大生物质能、地热能、海洋能等可再生能源开发利用力度,建设一批新型多元储能基地。
有序推进5G、6G等网络建设,发展第五代超高速光纤网络,加快基于IPv6的下一代互联网部署,建设国家级互联网骨干直联点。
推进数据中心绿色高质量发展,打造“2+5+N”的全省一体化大数据中心体系。
加强中心云建设,布局新一代高性能计算设施和大数据处理平台,建设济南、青岛国家E级超算中心。
建设济南国家量子保密通信产业基地,推动国际通信业务出入口局落户青岛、中国邮政国际交换局落户济宁。
依托济南、青岛、潍坊等市的物联网产业基地,建设物联网公共服务平台,推动“万物互联”。
加快建设国家级山东半岛工业互联网示范区,优先在数字经济园区、智慧化工园区、现代产业集聚区建设低时延、高可靠、广覆盖的网络基础设施。
实施交通、能源、市政等传统基础设施数字化改造。
加快建设时空信息、北斗定位导航服务等重要新型基础设施。
综合运用实景三维、建筑信息模型(BIM)、城市信息模型(CIM)等现代化信息技术,构建城镇运行数据底图。
● 基于“三区三线”构建国土空间新格局
结合农业、生态、城镇等功能空间优化方向,完善主体功能区布局。
农产品主产区县(市、区)共52个,全部为国家级,主要位于鲁北、鲁西南、鲁西北、胶莱、沂沭、淄潍等平原地区,是黄淮海平原国家农产品主产区的重要组成部分,保障粮食安全和农产品供给的重要区域。
重点生态功能区县(市、区)共17个,其中国家级14个、省级3个,主要位于泰山、沂蒙山、昆嵛山、黄河三角洲、南四湖等地区,是保障生态安全、维护生态系统服务功能、提高生态产品供给能力的重要区域。
加快构建“一群两心三圈”区域布局,以济南、青岛为省域双中心,以烟台、临沂等大城市为区域副中心,推动形成多中心、网络化的城市群结构。
以建设现代化国际化大都市为统领,全面提升济南、青岛辐射带动作用。
省市一体推动济南新旧动能转换起步区成形起势、打造黄河流域生态保护和高质量发展引领示范区。
支持青岛建设引领型现代海洋城市,增强国际门户枢纽功能,打造沿海现代化建设示范带。
培育发展济南、青岛现代化都市圈,引领省会经济圈、胶东经济圈一体发展,大力推动鲁南经济圈转型跨越,促进三大经济圈协同发展,形成功能互补、高效协作的城市群一体化发展格局,在黄河流域生态保护和高质量发展中发挥龙头作用。

在全省范围内构建“一群双核、两屏三带、三区九田”的国土空间开发保护总体格局。
以济南、青岛为核心,建成具有全球影响力的山东半岛城市群,形成“一群双核”城镇空间布局。
筑牢鲁中南山地丘陵、鲁东低山丘陵生态屏障,保育沿黄、沿海、沿大运河生态带,构筑以“两屏三带”为重点的生态安全格局。
建设莱州湾、威海、日照海域三大海洋渔业集中发展区,重点保护鲁北、鲁西北、鲁西南、汶泗、湖东、沂沭、鲁东南、胶莱、淄潍九大农田集中区,打造“三区九田”农业空间布局,持续增强粮食和重要农产品供给保障能力,牢牢把住粮食安全主动权,扛牢农业大省的责任。
原文如下:
各市人民政府,省政府有关部门:
《山东省国土空间规划(2021—2035年)》已经国务院批复同意,现印发给你们,请结合实际认真组织实施。
山东省人民政府
2023年12月27日
(此文有删减)
附件
山东省国土空间规划(2021-2035年)共111页

来源:江西、广东、山东省人民政府等、中国政府网。

近来,“数字化转型”成了一个高频词,且热度不断在增高。业内许多人士都在谈论这个话题,大有谁不谈“数字化转型”谁就是个“落伍者”之状。为便于在相同语境下讨论问题,今天我也凑个热闹,以“数字化转型”为题,谈一点粗浅认识,就教于同行。