大批项目来了!国务院接批复江苏、河北、湖南、山西等20多省《国土空间规划》(中)
本规划是对江苏省国土空间作出的全局安排,是全省空间发展的指南、可持续发展的空间蓝图。本规划范围为全省陆地、内水和海域空间。规划期限为2021年至2035年,远景展望到2050年。
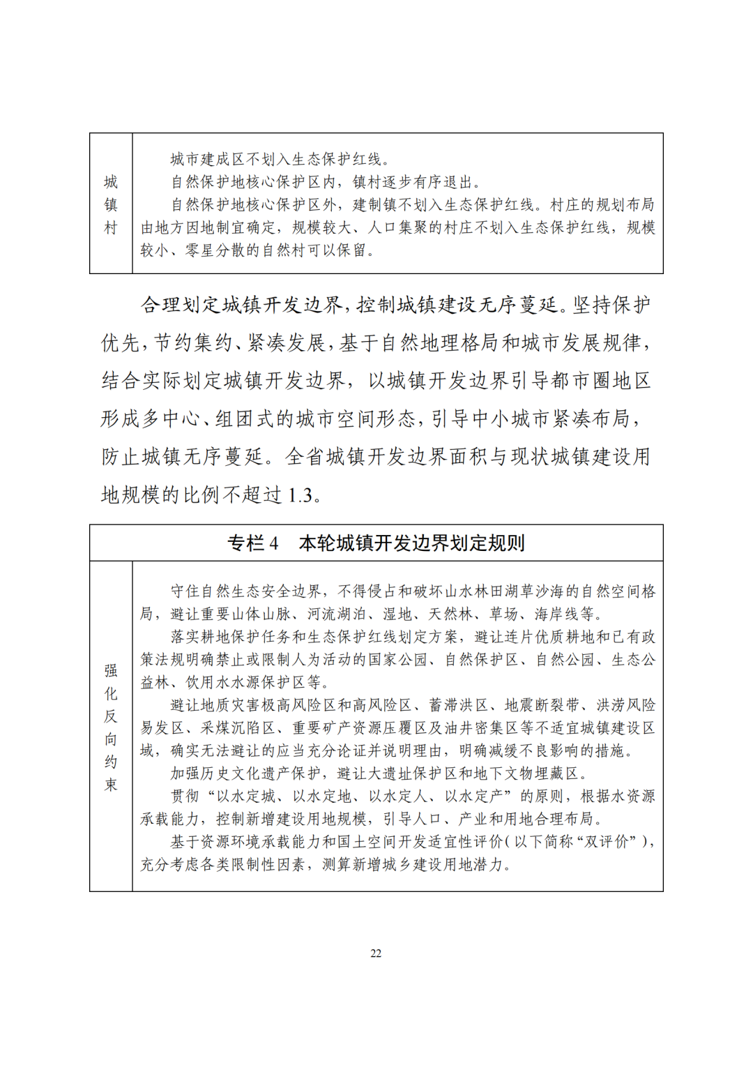
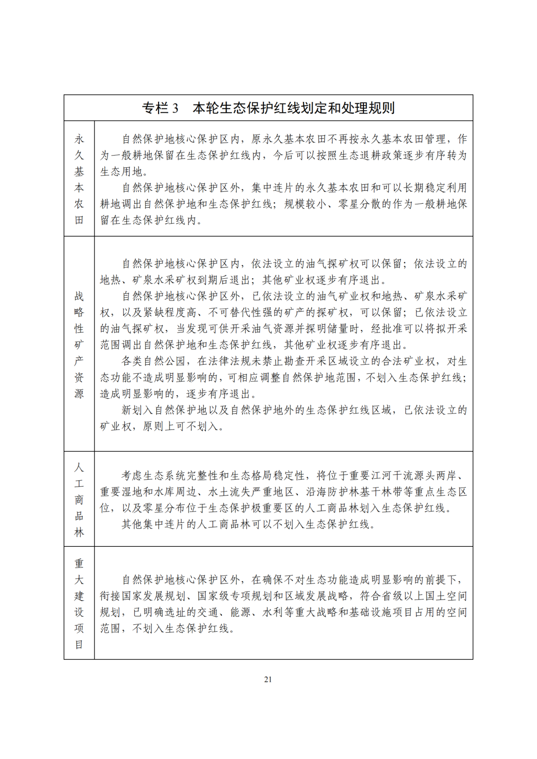
未来建设方向
高速铁路:沪渝蓉沿江高铁上海经南京至合肥段、南通经苏州嘉兴至宁波铁路(含如东延伸段)、沪通铁路二期、上海经苏州至湖州铁路、新沂至淮安铁路、新沂至合肥铁路宿迁至泗县段、潍坊至宿迁高速铁路等。
城际铁路:上海经苏州无锡至常州城际铁路、如东经南通苏州至湖州城际铁路、苏州经淀山湖至上海城际铁路、水乡旅游线城际铁路等。
市域(郊)铁路:南京至句容铁路西延线、南京至仪征线(含扬州延伸线)、南京至滁河线、南京至马鞍山线、无锡至江阴线、苏州经常熟至张家港线等。
普速铁路:宁芜铁路扩能改造、新长铁路扩能改造、徐菏铁路、宿淮铁路扩能改造等。
铁路客运枢纽:南京北站综合客运枢纽、苏州南站综合客运枢纽、南沿江城际铁路金坛站综合客运枢纽、北沿江高铁南通站综合客运枢纽、北沿江高铁如皋西站(吴窑站)综合客运枢纽、北沿江铁路泰州南站综合客运枢纽、盐泰锡常宜铁路泰兴站综合客运枢纽等。
高速公路:济宁至合肥高速公路徐州至苏皖省界段、扬州至乐清高速公路金坛至宜兴段、扬州至乐清高速公路丹阳至金坛段、南京都市圈环线高速公路苏皖省界至沪陕高速段、南京至盐城高速公路、南京至常州高速公路等。
公路过江通道:崇海过江通道、润扬第四过江通道、润扬第二过江通道、靖澄过江通道等。
普通国省干线:104国道八卦洲枢纽至瓜埠枢纽段、104国道睢宁城区段、104国道溧阳段、204国道常熟北段、204国道盐城市区段、206国道徐州贾汪段、233国道淮安绕城段、125省道兴化段、226省道响水段、228省道张家港南段、256省道昆山北段、259省道无锡段、344省道新沂段等。
航道:南通港通州湾港区吕四作业区10万吨级进港航道工程、盐城港滨海港区20万吨级航道工程、乍嘉苏线航道整治工程、秦淮河航道整治二期工程、金宝航线淮安段航道整治工程、德胜河航道整治工程等。
码头:南京港龙潭港区扩容码头工程、张家港海进江LNG接收站项目(苏州LNG储备中心)码头工程、连云港港赣榆港区LNG接收站项目码头二期工程、镇江港大港港区码头扩容工程等。
通航建筑物及枢纽工程:京杭运河淮安四线船闸工程、通海港区至通州湾港区疏港航道新江海河船闸工程、芜申线下坝船闸一线船闸改造及配套工程等。
运输机场:南通新机场、淮安涟水机场、扬州泰州机场等。
防波堤:南通港通州湾港区洋口作业区环港码头区防波堤工程、南通港通州湾港区洋口作业区金牛码头区防波堤工程、连云港港赣榆港区南防波堤工程、盐城港射阳港区5万吨级航道北导堤工程等。
防洪除涝工程:长江堤防防洪能力提升近期工程、长江河口段(江苏)整治工程、淮河入海水道二期工程、吴淞江(江苏段)整治工程、淮河干流浮山以下段行洪区调整和建设工程、京杭大运河堤防加固工程、沂沭泗河洪水东调南下提标新沂河治理工程、苏北灌溉总渠治理工程、洪泽湖周边滞洪区近期建设工程、固城湖堤防建设工程、江苏省海堤巩固工程等。
水生态修复工程:霞客湖湖荡水系连通与生态修复工程等。
水资源配置工程:江水东引完善东线工程(通榆河)、江水东引完善西线工程(三阳河-大三王河)、江海河-丁堡河整治工程、江海河接通工程、望虞河拓浚工程、南水北调东线江苏段后续工程、南水北调东线江苏段一期配套完善工程、江水东引完善水源工程(新通扬运河)等。
更大力度、更高质量推进南京都市圈建设。
-
提高南京城市能级,带动周边城市发展,打造开放包容、协同发展的跨区域都市圈典范。突出发展都市生态农业,重点建设一批现代都市农业园区。
引导苏锡常都市圈深度融合、一体发展。
-
把握国内国外双循环建设机遇,深度融入上海大都市圈,建设接轨上海、联系周边、辐射长江以北的现代化都市圈。鼓励农业空间适度规模集聚,促进特色农业与旅游业融合发展。
“太湖丘陵生态绿心”。
-
率先推进自然资源生态产品价值实现机制试点城市建设。明确城市、重点中心镇和特色镇为主体的城镇发展空间。
“江淮湖群生态绿心”。
-
加大力度开展农村一二三产业融合发展试点示范建设。促进人口、产业向中心城市和县城集聚,促进淮洪涟一体化发展,加强小城镇和乡村基本公共服务设施空间保障。
淮海经济区。
-
着力提升徐州淮海经济区中心城市发展能级。推动徐州加快建设淮海经济区经济中心、创新创业中心、科教文化中心、全国重要的综合交通枢纽和双向开放高地。
构建扬子江绿色发展带。
-
有序推进长江国家文化公园建设。着力加快构建综合立体交通走廊,引导跨江融合发展。
加快形成沿海陆海统筹带。
-
提升沿海港口服务能力,完善交通运输大通道建设和港口集疏运设施,提升中心城市发展能级,培育壮大临港新城,引导港产城融合联动,推动沿海经济带高质量发展。
整合打造沿大运河文化魅力带。
-
因地制宜规划建设滨水绿地、绿道等。
努力建设陆桥东部联动带。
-
着力提升出海通道功能,提升国际货运班列综合运输能力,进一步推动连云港海港、徐州陆港、淮安空港协同建设,完善沿线基础设施建设。
推进与“一带一路”沿线地区深入合作。
-
巩固江苏“交汇点”开放先导地位,高质量推进新亚欧陆海联运大通道建设。
-
持续推进连云港港、上合组织(连云港)国际物流园、连云港国家东中西区域合作示范区等高能级开放合作平台建设。
-
高标准建设中国(江苏)自由贸易试验区南京、苏州、连云港三大片区。
-
加强徐州-连云港-淮安综合性物流枢纽协同建设,共同打造双向开放发展的现代物流“金三角”。
-
强化南京、徐州、连云港、南通等“一带一路”重要城市和重要枢纽的支撑带动作用,支持苏州、无锡、常州建成国际产能合作示范城市,支持其他地区建成特色合作基地。
共同促进长江经济带绿色发展。
-
加快“上海青浦-苏州吴江-浙江嘉善”长三角生态绿色一体化发展示范区建设。
-
协同推进“一地六县”长三角产业合作发展区建设。
-
深度融入上海大都市圈,共建卓越的全球城市区域。
支持苏州、无锡、常州、南通深度融入上海大都市圈建设。
-
推进环太湖、淀山湖、沿海、长江口战略协同区共建共治,加快崇启海、嘉昆太、青吴嘉等培育协作示范区,支持崇明东平-南通海永-南通启隆、嘉定安亭-青浦白鹤-苏州花桥等跨省城镇圈深度协同。支持南通沪苏跨江融合试验区建设。
-
支持虹桥国际开放枢纽北向拓展带建设,推进虹桥-昆山-太仓-相城-工业园区综合功能走廊建设,促进苏州北站与虹桥联动建设国家级高铁枢纽。高质量建设具有国际影响力的沿沪宁产业创新带。
-
共建省际产业合作园区,推动上海市北高新(南通)科技城、长三角(东台)康养基地、沪苏产业联动集聚区、盐城长三角一体化产业发展基地等跨省合作平台建设,打造长三角飞地经济示范区。加强重大交通设施、基础设施协调,完善过江通道布局,深化长江口港航合作,加强能源基础设施协调。
加快与浙江绿色创新协同,共建宁杭生态经济带。
-
以沿沪宁产业创新带、宁杭生态经济带、G60科创走廊形成的大三角为主,率先探索生态经济发展新路径,构建与生态环境保护相适宜的高水平产业集聚区和科创走廊,建设长三角中心区“绿丝带”;
-
加强重大基础设施协调,合力推动苏浙跨省高速铁路建设,完善高速公路网络衔接,协调京杭运河、长湖申线和乍嘉苏线等航道的疏浚改造与等级提升,做好重大市政设施通道协调和线路预控。
强化与安徽跨界协同,共建跨省都市圈。
-
加快南京都市圈、淮海经济区跨省协调,促进顶山-汊河、浦口-南谯、江宁-博望、溧阳-郎溪-广德、浦口-和县、江宁-马鞍山、高淳-宣州等苏皖跨界毗邻地区联动协同,共建跨省跨市毗邻合作区,探索建立规划管理、土地管理、重大项目管理、生态环境、公共服务等一体化机制。
-
推进苏皖跨省产业合作,支持共建园区、合作示范区等产业载体建设和产业空间互动。
-
强化生态环境共保联治,推进两个“生态绿心”与安徽跨省协调,推动长江生态廊道、淮河-洪泽湖生态廊道建设,共抓长江经济带大保护,协同推进淮河生态经济带建设。
-
加快推动高速铁路的规划建设,加强高速公路网络进一步优化完善和扩容改造提升,协调重大电力设施跨省线路衔接和通道预控。
推进与山东、河南互联互通,加速淮海经济区崛起。
-
共同推进沛县-微山县微山湖湖西地区、丰县-山东鱼台县-金乡县-单县等苏鲁跨界毗邻地区空间协同,完善基础设施对接。
-
加强环微山湖地区、大运河流域、东部沿海地区、南水北调输水廊道、黄河流域地区等跨界水体和水利工程的环境共保、生态维护。
-
加强苏鲁沿海港口及临港产业合作,推进以两汉文化、孔子文化、红色文化、西游文化、海滨风光、微山湖风光等区域旅游空间联动发展。
-
加强跨省高速铁路线路协调和共同建设,做好输电线网、原油管道、天然气管道等基础设施的协调衔接和合理预控。
全文如下:
省政府关于印发江苏省
国土空间规划(2021-2035年)的通知
(苏政发〔2023〕69号)
各市、县(市、区)人民政府,省各委办厅局,省各直属单位:
《江苏省国土空间规划(2021-2035年)》已经国务院批复同意,现印发给你们,请结合实际认真组织实施。
江苏省人民政府
2023年8月16日
(此文有删减)
附件
《江苏省国土空间规划(2021-2035年)》127页
▲上下滑动查看全部

国务院关于《福建省国土空间规划
(2021—2035年)》的批复
国函〔2023〕131号
福建省人民政府、自然资源部:
你们关于报请批准《福建省国土空间规划(2021—2035年)》的请示收悉。现批复如下:
一、原则同意自然资源部审查通过的《福建省国土空间规划(2021—2035年)》(以下简称《规划》)。《规划》是福建省空间发展的指南、可持续发展的空间蓝图,是各类开发保护建设活动的基本依据,请认真组织实施。福建省地处我国东南沿海,是国家生态文明试验区、国家对外开放的重要地区。《规划》实施要坚持以习近平新时代中国特色社会主义思想为指导,全面贯彻落实党的二十大精神,完整、准确、全面贯彻新发展理念,坚持以人民为中心,统筹发展和安全,促进人与自然和谐共生,在加快建设现代化经济体系上取得更大进步,在服务和融入新发展格局上展现更大作为,在探索海峡两岸融合发展新路上迈出更大步伐,在创造高品质生活上实现更大突破。
二、筑牢安全发展的空间基础。到2035年,福建省耕地保有量不低于1341.00万亩,其中永久基本农田保护面积不低于1215.00万亩;生态保护红线面积不低于4.34万平方千米,其中海洋生态保护红线不低于1.18万平方千米;城镇开发边界扩展倍数控制在基于2020年城镇建设用地规模的1.3倍以内;单位国内生产总值建设用地使用面积下降不少于40%;用水总量不超过国家下达指标,其中2025年不超过189.9亿立方米。明确自然灾害风险重点防控区域,划定洪涝等风险控制线,落实战略性矿产资源、历史文化保护等安全保障空间,全面锚固高质量发展的空间底线。
三、构建支撑新发展格局的国土空间体系。深入实施区域协调发展战略、区域重大战略、主体功能区战略、新型城镇化战略、乡村振兴战略和海洋强国战略,促进形成主体功能明显、优势互补、高质量发展的国土空间开发保护新格局。加快发展壮大粤闽浙沿海城市群,积极对接长江经济带发展、长三角一体化发展、粤港澳大湾区建设、中部崛起等国家战略,提升平潭综合实验区开放水平,高质量建设21世纪海上丝绸之路核心区和海峡两岸融合发展示范区。
四、系统优化国土空间开发保护格局。发挥区域比较优势,优化主体功能定位,细化主体功能区划分,完善差别化支持政策。夯实粮食安全根基,拓展特色优势农产品生产空间,建设中国稻种基地,发展山地生态农业,打造环三都澳和东山湾等水产品优势区。筑牢以武夷山—玳瑁山和鹫峰山—戴云山—博平岭两大山脉为核心的生态屏障,统筹推进江河源区、湿地、河口、海湾等保护修复。提升福州都市圈发展能级,强化厦漳泉都市圈辐射带动作用,为积极培育创新走廊提供空间保障,高标准建设福厦泉国家自主创新示范区,加快南平、三明、龙岩等山区中心城市建设,深化山海产业协作,带动山区城镇乡村加快发展,推进革命老区和原中央苏区全面振兴。推进闽东北、闽西南与周边省份的城镇联动发展,协同共建粤闽浙沿海城市群,完善城乡生活圈,推动城乡基础设施和公共服务一体化,分区分类优化乡村空间布局,提升城乡人居环境品质。强化陆海统筹,提升沿海城市海洋功能,拓展公共亲海空间,优化海洋开发保护格局,统筹近远海域空间保护利用。加强重点城市跨区域重大风险联防联控,优化防灾减灾救灾设施区域布局,提高国土空间安全韧性。统筹传统和新型基础设施空间布局,整合优化形成现代化港口集群,构建适度超前、绿色低碳、高效实用的现代化基础设施体系。强化文化遗产与自然遗产整体保护和系统活化利用,健全文化遗产与自然遗产空间保护机制,加强武夷山、福建土楼、鼓浪屿等世界遗产,长征、革命老区和原中央苏区等红色遗产,以及妈祖信俗、文化生态保护区等非物质文化遗产保护,构建文化资源、自然资源、景观资源整体保护的空间体系,探索生态产品价值实现机制,实现生态保护、绿色发展、民生改善相统一,打造独具福建特色的地域景观,谱写新时代美丽中国福建篇章。
五、维护规划严肃性权威性。《规划》是对福建省国土空间作出的全局安排,是省域国土空间保护、开发、利用、修复的政策和总纲,必须严格执行,任何部门和个人不得随意修改、违规变更。按照定期体检和五年一评估的要求,健全各级各类国土空间规划实施监测评估预警机制,将规划评估结果作为规划实施监督考核的重要依据。建立健全规划监督、执法、问责联动机制,实施规划全生命周期管理。
六、做好规划实施保障。福建省人民政府要加强组织领导,明确责任分工,健全工作机制,完善配套政策措施。做好《规划》印发和公开,强化社会监督。组织完成地方各级国土空间总体规划、详细规划、相关专项规划编制工作,加快形成统一的国土空间规划体系,统筹国土空间开发保护。强化对水利、交通、能源、农业、信息、市政等基础设施以及公共服务设施、军事设施、生态环境保护、文物保护、林业草原等专项规划的指导约束,在国土空间规划“一张图”上协调解决矛盾问题,合理优化空间布局。建立健全省市县国土空间规划委员会制度,发挥对国土空间规划编制实施管理的统筹协调作用。按照“统一底图、统一标准、统一规划、统一平台”的要求,完善国土空间规划“一张图”系统和国土空间基础信息平台,建设国土空间规划实施监测网络,提高空间治理数字化水平。自然资源部要会同有关方面根据职责分工,密切协调配合,加强指导、监督和评估,确保实现《规划》确定的各项目标和任务。各有关部门要坚决贯彻党中央、国务院关于“多规合一”改革的决策部署,不在国土空间规划体系之外另设其他空间规划。《规划》实施中的重大事项要及时请示报告。
国务院
2023年11月19日

国务院关于《湖南省国土空间规划
(2021—2035年)》的批复
国函〔2023〕136号
湖南省人民政府、自然资源部:
你们关于报请批准《湖南省国土空间规划(2021—2035年)》的请示收悉。现批复如下:
一、原则同意自然资源部审查通过的《湖南省国土空间规划(2021—2035年)》(以下简称《规划》)。《规划》是湖南省空间发展的指南、可持续发展的空间蓝图,是各类开发保护建设活动的基本依据,请认真组织实施。湖南省是长江经济带发展、中部崛起等国家重大战略实施地区,是我国工业发展的重要省份。《规划》实施要坚持以习近平新时代中国特色社会主义思想为指导,全面贯彻落实党的二十大精神,完整、准确、全面贯彻新发展理念,坚持以人民为中心,统筹发展和安全,促进人与自然和谐共生,在推动高质量发展上闯出新路子,在构建新发展格局中展现新作为,在推动中部崛起和长江经济带发展中彰显新担当,奋力谱写新时代坚持和发展中国特色社会主义的湖南新篇章。
二、筑牢安全发展的空间基础。到2035年,湖南省耕地保有量不低于5372.66万亩,其中永久基本农田保护面积不低于4804.12万亩;生态保护红线面积不低于4.18万平方千米;城镇开发边界扩展倍数控制在基于2020年城镇建设用地规模的1.3倍以内;单位国内生产总值建设用地使用面积下降不少于40%;用水总量不超过国家下达指标,其中2025年不超过334.5亿立方米。明确自然灾害风险重点防控区域,划定洪涝等风险控制线,落实战略性矿产资源、历史文化保护等安全保障空间,全面锚固高质量发展的空间底线。
三、构建支撑新发展格局的国土空间体系。深入实施区域协调发展战略、区域重大战略、主体功能区战略、新型城镇化战略、乡村振兴战略,促进形成主体功能明显、优势互补、高质量发展的国土空间开发保护新格局。依托长江黄金水道,强化与长三角城市群、成渝地区双城经济圈联动布局,协同推动长江经济带高质量发展,积极对接京津冀协同发展、粤港澳大湾区建设,推动中部崛起,对接构建西部陆海新通道,打造内陆地区改革开放高地。
四、系统优化国土空间开发保护格局。发挥区域比较优势,优化主体功能定位,细化主体功能区划分,完善差别化支持政策。稳定优质耕地布局,实施耕地提质改造和污染耕地治理,优化特色农业布局,打造现代农业科技创新高地,提升长江中游平原商品粮生产基地和长江中下游农产品主产区农业现代化水平。实施长江、洞庭湖、湘江等大江大河以及罗霄山、幕阜山等重要山脉的生态保护修复,加强江河源头水源涵养保护,加大对野生动植物栖息地和候鸟迁徙通道的保护力度,维护提升洞庭湖生态系统稳定性,统筹推进长江干支流沿线治污治岸治渔,坚持共抓大保护、不搞大开发,守护好一江碧水。协同推进长江中游城市群建设,加强长株潭都市圈一体化布局,促进长株潭、洞庭湖、湘南、大湘西区域协调发展,着力打造国家重要先进制造业高地、具有核心竞争力的科技创新高地,完善均衡共享的公共服务空间体系,构建城乡生活圈,县域统筹分级分类优化乡村空间布局,提升城乡人居环境品质,加快形成结构合理、方式优化、区域协调、城乡一体的发展新格局。布局紧急医学救援基地,完善综合防灾减灾设施,提高国土空间安全韧性。统筹传统和新型基础设施空间布局,构建多中心、多层次、内联外通、双向开放的空间网络。健全文化遗产与自然遗产空间保护机制,强化整体保护和系统活化利用,加强对张家界、南岳衡山、城头山等自然与历史文化资源保护,提升红色文化资源价值,构建文化资源、自然资源、景观资源整体保护的空间体系,建设具有山水景观特色和丰富历史文化资源的美丽宜居湖南。
五、维护规划严肃性权威性。《规划》是对湖南省国土空间作出的全局安排,是省域国土空间保护、开发、利用、修复的政策和总纲,必须严格执行,任何部门和个人不得随意修改、违规变更。按照定期体检和五年一评估的要求,健全各级各类国土空间规划实施监测评估预警机制,将规划评估结果作为规划实施监督考核的重要依据。建立健全规划监督、执法、问责联动机制,实施规划全生命周期管理。
六、做好规划实施保障。湖南省人民政府要加强组织领导,明确责任分工,健全工作机制,完善配套政策措施。做好《规划》印发和公开,强化社会监督。组织完成地方各级国土空间总体规划、详细规划、相关专项规划编制工作,加快形成统一的国土空间规划体系,统筹国土空间开发保护。强化对水利、交通、能源、农业、信息、市政等基础设施以及公共服务设施、军事设施、生态环境保护、文物保护、林业草原等专项规划的指导约束,在国土空间规划“一张图”上协调解决矛盾问题,合理优化空间布局。建立健全省市县国土空间规划委员会制度,发挥对国土空间规划编制实施管理的统筹协调作用。按照“统一底图、统一标准、统一规划、统一平台”的要求,完善国土空间规划“一张图”系统和国土空间基础信息平台,建设国土空间规划实施监测网络,提高空间治理数字化水平。自然资源部要会同有关方面根据职责分工,密切协调配合,加强指导、监督和评估,确保实现《规划》确定的各项目标和任务。各有关部门要坚决贯彻党中央、国务院关于“多规合一”改革的决策部署,不在国土空间规划体系之外另设其他空间规划。《规划》实施中的重大事项要及时请示报告。
国务院
2023年11月30日

国务院关于《安徽省国土空间规划
(2021—2035年)》的批复
国函〔2023〕137号
安徽省人民政府、自然资源部:
你们关于报请批准《安徽省国土空间规划(2021—2035年)》的请示收悉。现批复如下:
一、原则同意自然资源部审查通过的《安徽省国土空间规划(2021—2035年)》(以下简称《规划》)。《规划》是安徽省空间发展的指南、可持续发展的空间蓝图,是各类开发保护建设活动的基本依据,请认真组织实施。安徽省是长三角一体化发展、长江经济带发展、中部崛起等国家重大战略实施地区,是我国科技创新发展的重要省份。《规划》实施要坚持以习近平新时代中国特色社会主义思想为指导,全面贯彻落实党的二十大精神,完整、准确、全面贯彻新发展理念,坚持以人民为中心,统筹发展和安全,促进人与自然和谐共生,加快建设现代化美好安徽。
二、筑牢安全发展的空间基础。到2035年,安徽省耕地保有量不低于8115.00万亩,其中永久基本农田保护面积不低于7143.56万亩;生态保护红线面积不低于1.96万平方千米;城镇开发边界扩展倍数控制在基于2020年城镇建设用地规模的1.3倍以内;单位国内生产总值建设用地使用面积下降不少于40%;用水总量不超过国家下达指标,其中2025年不超过273.80亿立方米。明确自然灾害风险重点防控区域,划定洪涝等风险控制线,落实战略性矿产资源、历史文化保护等安全保障空间,全面锚固高质量发展的空间底线。
三、构建支撑新发展格局的国土空间体系。深入实施区域协调发展战略、区域重大战略、主体功能区战略、新型城镇化战略、乡村振兴战略,促进形成主体功能明显、优势互补、高质量发展的国土空间开发保护新格局。深度融入长三角一体化发展、长江经济带发展、中部崛起等国家重大战略,建设具有重要影响力的科技创新策源地、新兴产业聚集地和绿色发展样板区,加快打造内陆开放新高地,在构建新发展格局中实现更大作为。
四、系统优化国土空间开发保护格局。发挥区域比较优势,优化主体功能定位,细化主体功能区划分,完善差别化支持政策。严格保护江淮丘陵地区优质耕地,完善皖北平原农田水利设施,保障沿江平原粮油生产基地建设和特色农产品生产,推进皖西、皖南山地零星耕地整合,构筑高质量农业空间,推进乡村振兴。推进皖西、皖南生态屏障和江河生态廊道的生态保护修复,加强大别山、黄山—怀玉山生物多样性和长江水生生物多样性保护优先区域空间管控,加强珍稀濒危野生动植物物种天然分布区保护,严格实施长江、淮河、巢湖等河湖水域空间管控,整体提升巢湖等河湖湿地生态系统的质量和稳定性,恢复和修复典型湿地植被及重要物种生境。推进合肥都市圈一体化布局,保障合芜蚌自主创新示范区科技和产业创新的空间需求,建立与人口规模和结构相匹配的公共服务配置体系,分类保障产业用地空间,推进城镇空间协同紧凑布局。以国土空间规划“一张图”为依托,加强区域和城市基础设施建设,统筹传统和新型基础设施空间布局,建立高效快捷现代物流体系,畅通与长三角中心城市连接的交通网络。优化综合防灾设施布局,协调区域和城市防洪、排涝、排水设施布局,着力提高国土空间安全韧性。健全文化遗产与自然遗产空间保护机制,强化整体保护和系统活化利用,加强黄山、皖南古村落等世界遗产保护,构建文化资源、自然资源、景观资源整体保护的空间体系,区域整体保护古徽州、沿江、沿淮地区的城乡历史文化聚落,促进历史文化、自然生态和城镇乡村融合发展,塑造徽风皖韵魅力空间。
五、维护规划严肃性权威性。《规划》是对安徽省国土空间作出的全局安排,是省域国土空间保护、开发、利用、修复的政策和总纲,必须严格执行,任何部门和个人不得随意修改、违规变更。按照定期体检和五年一评估的要求,健全各级各类国土空间规划实施监测评估预警机制,将规划评估结果作为规划实施监督考核的重要依据。建立健全规划监督、执法、问责联动机制,实施规划全生命周期管理。
六、做好规划实施保障。安徽省人民政府要加强组织领导,明确责任分工,健全工作机制,完善配套政策措施。做好《规划》印发和公开,强化社会监督。组织完成地方各级国土空间总体规划、详细规划、相关专项规划编制工作,加快形成统一的国土空间规划体系,统筹国土空间开发保护。强化对水利、交通、能源、农业、信息、市政等基础设施以及公共服务设施、军事设施、生态环境保护、文物保护、林业草原等专项规划的指导约束,在国土空间规划“一张图”上协调解决矛盾问题,合理优化空间布局。建立健全省市县国土空间规划委员会制度,发挥对国土空间规划编制实施管理的统筹协调作用。按照“统一底图、统一标准、统一规划、统一平台”的要求,完善国土空间规划“一张图”系统和国土空间基础信息平台,建设国土空间规划实施监测网络,提高空间治理数字化水平。自然资源部要会同有关方面根据职责分工,密切协调配合,加强指导、监督和评估,确保实现《规划》确定的各项目标和任务。各有关部门要坚决贯彻党中央、国务院关于“多规合一”改革的决策部署,不在国土空间规划体系之外另设其他空间规划。《规划》实施中的重大事项要及时请示报告。
国务院
2023年12月3日

国务院关于《河北省国土空间规划
(2021—2035年)》的批复
国函〔2023〕141号
河北省人民政府、自然资源部:
你们关于报请批准《河北省国土空间规划(2021—2035年)》的请示收悉。现批复如下:
一、原则同意自然资源部审查通过的《河北省国土空间规划(2021—2035年)》(以下简称《规划》)。《规划》是河北省空间发展的指南、可持续发展的空间蓝图,是各类开发保护建设活动的基本依据,请认真组织实施。河北省地处京畿要地,是实施京津冀协同发展战略的关键区域之一。《规划》实施要坚持以习近平新时代中国特色社会主义思想为指导,全面贯彻落实党的二十大精神,完整、准确、全面贯彻新发展理念,坚持以人民为中心,统筹发展和安全,促进人与自然和谐共生,奋力谱写中国式现代化建设河北篇章。
二、筑牢安全发展的空间基础。到2035年,河北省耕地保有量不低于8801万亩,其中永久基本农田保护面积不低于7665万亩;生态保护红线面积不低于3.639万平方千米,其中海洋生态保护红线面积不低于0.11万平方千米;城镇开发边界扩展倍数控制在基于2020年城镇建设用地规模的1.3倍以内;单位国内生产总值建设用地使用面积下降不少于41%;大陆自然岸线保有率不低于国家下达任务,其中2025年不低于23.2%;用水总量不超过国家下达指标,其中2025年不超过206亿立方米,严格地下水管控;除国家重大项目外,全面禁止围填海;严格无居民海岛管理。明确自然灾害风险重点防控区域,划定洪涝、地震、地面沉降、海洋灾害等风险控制线,落实战略性矿产资源、历史文化保护等安全保障空间,全面锚固高质量发展的空间底线。
三、构建支撑新发展格局的国土空间体系。深入实施区域协调发展战略、区域重大战略、主体功能区战略、新型城镇化战略、乡村振兴战略和海洋强国战略,坚持陆海统筹,促进形成主体功能明显、优势互补、高质量发展的国土空间开发保护新格局。发挥环京津的地缘优势,深入推进京津冀协同发展,共建世界一流城市群,高标准高质量建设雄安新区,推动京津冀地区成为中国式现代化建设的先行区、示范区。对接黄河流域生态保护和高质量发展战略,加强与山东半岛、中原、山西中部、辽中南等城市群的衔接联动,加快实现新旧动能转换。
四、系统优化国土空间开发保护格局。发挥区域比较优势,优化主体功能定位,细化主体功能区划分,完善差别化支持政策。巩固黄淮海平原农产品主产区,提高燕山—太行山山前平原地区粮食产能,夯实华北粮仓空间基础,高标准建设海洋牧场示范区。提升燕山—太行山区、京津冀北部—辽河源、渤海海岸带等重要地区生态功能,持续推进“三北”等重点生态工程建设,筑牢首都生态安全屏障,实施海滦河、辽河、内陆河三大流域以及草原、湿地、岸线、河口海湾等保护修复。严格河湖水域岸线空间管控,支持地表水源置换,压减地下水开采,加强太行山山前地下水资源储备,推进黑龙港流域等地下水超采区综合治理。强化石家庄都市圈引领作用,将雄安新区加快建设成为高质量高水平社会主义现代化城市,推进环京津、沿海、冀中南、冀西北地区联动发展,促进公共服务设施和基础设施城乡一体化,完善城乡生活圈,分片区分类型优化县域村庄空间布局。优化海洋开发保护格局,推进港口转型升级和资源整合,构建现代化综合性港口集群,提升秦皇岛等滨海城市的服务功能和环境品质,集约高效利用海域、海岛、海岸线资源,建设美丽海岸线。推动布局紧急医学救援基地,加强自然灾害防治,统筹防洪安全与雨洪利用,陆海联合完善综合防灾减灾救灾体系,建设安全韧性城市。统筹传统和新型基础设施空间布局,构建现代化基础设施网络。健全文化遗产与自然遗产空间保护机制,强化整体保护和系统活化利用,整体保护承德避暑山庄、长城、大运河、海湾河口和海岸带,加强西柏坡等红色文化遗产保护,构建文化资源、自然资源、景观资源整体保护的空间体系,塑造彰显燕赵特色的美丽河北。
五、维护规划严肃性权威性。《规划》是对河北省国土空间作出的全局安排,是省域国土空间保护、开发、利用、修复的政策和总纲,必须严格执行,任何部门和个人不得随意修改、违规变更。按照定期体检和五年一评估的要求,健全各级各类国土空间规划实施监测评估预警机制,将规划评估结果作为规划实施监督考核的重要依据。建立健全规划监督、执法、问责联动机制,实施规划全生命周期管理。
六、做好规划实施保障。河北省人民政府要加强组织领导,明确责任分工,健全工作机制,完善配套政策措施。做好《规划》印发和公开,强化社会监督。组织完成地方各级国土空间总体规划、详细规划、相关专项规划编制工作,加快形成统一的国土空间规划体系,统筹国土空间开发保护。强化对水利、交通、能源、农业、信息、市政等基础设施以及公共服务设施、军事设施、生态环境保护、文物保护、林业草原等专项规划的指导约束,在国土空间规划“一张图”上协调解决矛盾问题,合理优化空间布局。建立健全省市县国土空间规划委员会制度,发挥对国土空间规划编制实施管理的统筹协调作用。按照“统一底图、统一标准、统一规划、统一平台”的要求,完善国土空间规划“一张图”系统和国土空间基础信息平台,建设国土空间规划实施监测网络,提高空间治理数字化水平。自然资源部要会同有关方面根据职责分工,密切协调配合,加强指导、监督和评估,确保实现《规划》确定的各项目标和任务。各有关部门要坚决贯彻党中央、国务院关于“多规合一”改革的决策部署,不在国土空间规划体系之外另设其他空间规划。《规划》实施中的重大事项要及时请示报告。
国务院
2023年12月9日

国务院关于《山西省国土空间规划
(2021—2035年)》的批复
国函〔2023〕101号
山西省人民政府、自然资源部:
自然资源部《关于报请批准〈山西省国土空间规划(2021—2035年)〉的请示》(自然资发〔2023〕111号)收悉。现批复如下:
一、原则同意《山西省国土空间规划(2021—2035年)》(以下简称《规划》)。《规划》是山西省空间发展的指南、可持续发展的空间蓝图,是各类开发保护建设活动的基本依据,请认真组织实施。山西省是支撑黄河流域生态保护和高质量发展的战略支点,是华夏文明最早的发祥地和中心区域之一,是我国重要的能源基地和矿产资源大省、华北地区重要绿色生态屏障。《规划》实施要坚持以习近平新时代中国特色社会主义思想为指导,全面贯彻落实党的二十大精神,完整、准确、全面贯彻新发展理念,坚持以人民为中心,统筹发展和安全,促进人与自然和谐共生,为推动山西绿色转型和高质量发展提供有力支撑和保障。
二、筑牢安全发展的空间基础。到2035年,山西省耕地保有量不低于5649万亩,其中永久基本农田保护面积不低于4748万亩;生态保护红线不低于3.40万平方千米;城镇开发边界扩展倍数控制在基于2020年城镇建设用地规模的1.3倍以内;单位国内生产总值建设用地使用面积下降不少于40%;用水总量不超过国家下达指标,其中2025年不超过85亿立方米。明确自然灾害风险重点防控区域,划定洪涝等风险控制线,落实战略性矿产资源、历史文化保护等安全保障空间,全面锚固高质量发展的空间底线。
三、构建支撑新发展格局的国土空间体系。深入实施区域协调发展战略、区域重大战略、主体功能区战略、新型城镇化战略和乡村振兴战略,促进形成主体功能明显、优势互补、高质量发展的国土空间开发保护新格局。加强与京津冀城市群、中原城市群、关中平原城市群功能联动和协同布局,统筹推进黄河流域生态保护和高质量发展,高水平建设资源型经济转型发展示范区,构建内陆地区对外开放新高地。
四、系统优化国土空间开发保护格局。发挥区域比较优势,优化主体功能定位,细化主体功能区划分,完善差别化支持政策。巩固汾渭平原农产品主产区和吕梁山、太行山等特色农区建设,拓展有机旱作现代农业发展空间,因地制宜实施农村土地综合整治,科学优化村庄布局,支撑乡村振兴。加强太行山、吕梁山、太岳山—中条山重要生态屏障修复,科学实施国土绿化,推进黄土高原塬面保护和水土流失治理,实施采煤沉陷区综合治理,严格河湖水域空间分类管控,加强重要水源涵养区空间管控,统筹地表水与地下水保护利用,强化汾河流域生态环境保护修复、运城盐湖生态保护修复,逐步恢复和提升生态功能。推进山西中部城市群协同发展,深化晋南、晋北、晋东南跨省合作,统筹布局区域性文化、旅游等公共服务设施体系,提升城乡人居环境品质,完善城乡生活圈,形成布局紧凑、各具特色、充满活力的城镇空间。推动布局紧急医学救援基地,优化防灾减灾救灾设施区域布局,着力提高国土空间安全韧性。统筹传统和新型基础设施空间布局,优化空间结构、功能和发展模式,构建现代化基础设施网络,建立高效快捷现代物流体系。稳定和巩固传统能源生产空间,建成绿色高效低碳安全的能源基地,打造全国能源革命综合改革试点先行区。健全文化遗产与自然遗产空间保护机制,强化整体保护和系统活化利用,加强黄河、长城、太行山等特色资源保护,构建文化资源、自然资源、景观资源整体保护的空间体系,加强对具有重要历史文化价值的古建筑等遗产本体及其环境的保护,积极应对气候变化带来的风险,以丰富多彩的历史文化、红色文化资源为山西发展提供精神力量。
五、维护规划严肃性权威性。《规划》是对山西省国土空间作出的全局安排,是省域国土空间保护、开发、利用、修复的政策和总纲,必须严格执行,任何部门和个人不得随意修改、违规变更。按照定期体检和五年一评估的要求,健全各级各类国土空间规划实施监测评估预警机制,将规划评估结果作为规划实施监督考核的重要依据。建立健全规划监督、执法、问责联动机制,实施规划全生命周期管理。
六、做好规划实施保障。山西省人民政府要加强组织领导,明确责任分工,健全工作机制,完善配套政策措施。做好《规划》印发和公开,强化社会监督。组织完成地方各级国土空间总体规划、详细规划、相关专项规划编制工作,加快形成统一的国土空间规划体系,统筹国土空间开发保护。强化对水利、交通、能源、农业、信息、市政等基础设施以及公共服务设施、军事设施、生态环境保护、文物保护、林业草原等专项规划的指导约束,在国土空间规划“一张图”上协调解决矛盾问题,合理优化空间布局。建立健全省市县国土空间规划委员会制度,发挥对国土空间规划编制实施管理的统筹协调作用。按照“统一底图、统一标准、统一规划、统一平台”的要求,完善国土空间规划“一张图”系统和国土空间基础信息平台,建设国土空间规划实施监测网络,提高空间治理数字化水平。自然资源部要会同有关方面根据职责分工,密切协调配合,加强指导、监督和评估,确保实现《规划》确定的各项目标和任务。各有关部门要坚决贯彻党中央、国务院关于“多规合一”改革的决策部署,不在国土空间规划体系之外另设其他空间规划。《规划》实施中的重大事项要及时请示报告。
国 务 院
2023年9月20日
来源:江苏、河北、湖南省人民政府等、中国政府网。

近来,“数字化转型”成了一个高频词,且热度不断在增高。业内许多人士都在谈论这个话题,大有谁不谈“数字化转型”谁就是个“落伍者”之状。为便于在相同语境下讨论问题,今天我也凑个热闹,以“数字化转型”为题,谈一点粗浅认识,就教于同行。